Allgemein
Energiehändler Otto Fricke forciert Digitalisierung mit FibuNet webIC
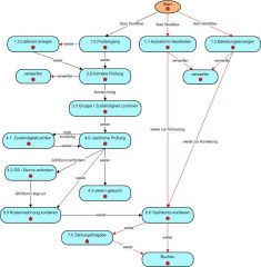
Um den zukünftigen Marktanforderungen gerecht zu werden und wettbewerbsfähig zu bleiben, digitalisiert der Energiehändler und Tankstellenbetreiber Otto Fricke & Co. GmbH zunehmend seine Geschäfts- und Verwaltungsprozesse. Ein wichtiger Beitrag zur Digitalisierung war dabei die Einführung von FibuNet webIC zur weitgehenden Automatisierung der Rechnungsbearbeitung, was spürbare Vorteile in der kaufmännischen Steuerung Weiterlesen…




